Proporcjonalne regulatory ciśnienia VPPL
| Sposób uszczelnienia | miękki |
| Sposób uruchamiania | elektrycznie |
| Zakres wyjściowego sygnału analogowego | 4 - 20 mA |
| Pozycja montażu | dowolny |
| Konstrukcja | bezpośrednio sterowany regulator tłokowy |
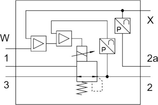
| Symbol | 00995268 |
| Sposób powrotu | sprężyna mechaniczna |
| Rodzaj sterowania | bezpośrednie |
| Funkcja zaworu | 3-drogowy zawór proporcjonalny ciśnienia, zamknięty |
| Zakres regulacji ciśnienia/MPA | od 0.04 do 4 MPA |
| Zakres regulacji ciśnienia/BAR | od 0.4 do 40 BAR |
| Maks. histereza ciśnienia/MPA | 0.04 MPA |
| Maks. histereza ciśnienia/BAR | od 0.4 BAR |
| Maks. histereza ciśnienia/PSI | 5.8 PSI |
| Czas pracy ciągłej | 100% |
| Tętnienia resztkowe | 10 % |
| Zakres wejściowego sygnału analogowego | 0 - 10 V |
| Ochrona przed zmianą polaryzacji | do wszystkich przyłączy elektrycznych |
| Zabezpieczenie przeciwzwarciowe | nie |
| Instrukcje bezpieczeństwa | Położenie bezpieczeństwa VPPL: W przypadku przerwania kabla zasilającego ciśnienie wyjściowe obniża się do 0 bar. |



