- Dmuchawy bocznokanałowe dwustopniowe
Dmuchawy bocznokanałowe dwustopniowe S.C.2SG/PG
- Produkty
-
Dmuchawy w wersji ATEX (3 strefa) dostępne również w sprzedaży.
W celu przygotowania oferty prosimy o kontakt z działem technicznym.

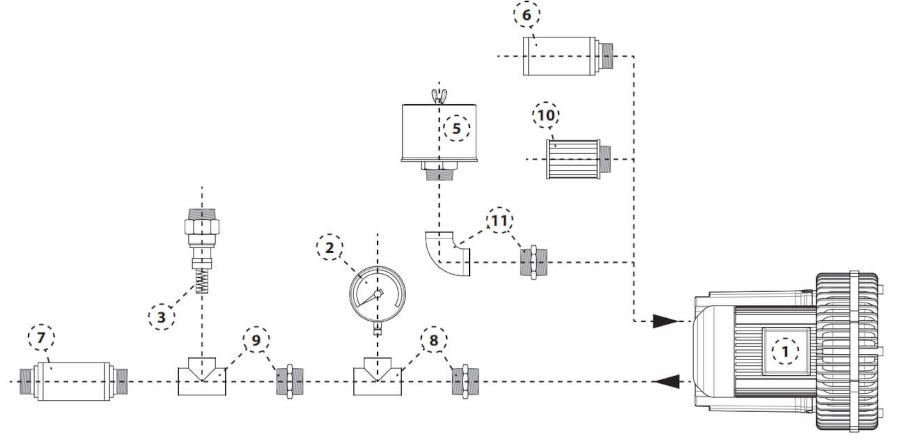
Schemat podłączenia dmuchawy boczno-kanałowej
Praca w trybie podciśnienia

1. Dmuchawa boczno-kanałowa
2. Manometr, wakuometr
3. Zawór bezpieczeństwa/upustowy
4. Filtr podciśnienia FLV
5. Filtr wlotowy FAT
6. Tłumik hałasu końcowy
7. Tłumik hałasu pośredni
8. Elementy złączne
9. Elementy złączne
10. Filtr wlotowy FI
11. Elementy złączne
12. Krócieć na wąż
Praca w trybie nadciśnienia

Pozycje: 5, 6, 10 - według preferencji - tłumik FSF/FSL , filtr FLV, filtr FI
Tabela zbiorcza dmuchaw bocznokanałowych
Kliknij na zdjęcie, aby powiększyć
Sugerowany schemat połączenia dmuchaw

Dmuchawa bocznokanałowa dwustopniowa S.C.2SF.M z silnikiem jednofazowym
| Model dmuchawy | Wydajność [m3/h] | Max poziom podciśnienia [mbar] | Max poziom nadciśnienia [mbar] | Moc silnika [kW] | Napięcie zasilania [V] | Częstotliwość [Hz] | Masa [kg] | Poziom hałasu [dBA] |
| SC302SF0.7M | 90 | 225 | 250 | 0,7 | 230 | 50 | 15 | 55 |
Dmuchawa bocznokanałowa dwustopniowa S.C.2SF.T z silnikiem trójfazowym
| Model dmuchawy | Wydajność [m3/h] | Max poziom podciśnienia [mbar] | Max poziom nadciśnienia [mbar] | Moc silnika [kW] | Napięcie zasilania [V] | Częstotliwość [Hz] | Masa [kg] | Poziom hałasu [dBA] |
| SC302SF0.7T | 90 | 225 | 250 | 0,7 | 400 | 50 | 14 | 55 |
| SC402SF1.6T | 150 | 275 | 275 | 1,6 | 400 | 50 | 24 | 66 |
| SC402SF2.2T | 150 | 325 | 450 | 2,2 | 400 | 50 | 27 | 66 |
| SC502SF3.0T | 230 | 350 | 450 | 3 | 400 | 50 | 39 | 72 |
| SC502SF4.0T | 230 | 400 | 500 | 4 | 400 | 50 | 43 | 72 |
| SC602SF4.0T | 340 | 350 | 425 | 4 | 400 | 50 | 54 | 73 |
| SC602SF5.5T | 340 | 450 | 525 | 5,5 | 400 | 50 | 66 | 73 |
| SC902SF5.5T | 520 | 250 | 225 | 5,5 | 400 | 50 | 83 | 74 |
| SC902SF7.5T | 520 | 400 | 400 | 7,5 | 400 | 50 | 86 | 74 |
| SC902SF11.5T | 520 | 425 | 600 | 11,5 | 400 | 50 | 104 | 74 |
| SC902SF15T | 520 | 475 | 650 | 15 | 400 | 50 | 120 | 74 |
| SC902PF12.5T | 1150 | 275 | 275 | 12,5 | 400 | 50 | 187 | 74 |
| SC902PF16.5T | 1150 | 400 | 375 | 16,5 | 400 | 50 | 197 | 74 |
| SC902PF20T | 1150 | 425 | 500 | 20 | 400 | 50 | 204 | 74 |
| SC902PF25T | 1150 | 450 | 600 | 25 | 400 | 50 | 211 | 74 |
Wymiary pomp dwustopniowych bocznokanałowych SC302, SC402, SC502
kliknij w obrazek, aby powiększyć
| Faza | A | A' | B | C | D | E | F | G | H | H' | J | K | L | M | |
| SC302SF0.7M | 1 | 284 | 316 | 270 | 45 | 205 | 230 | 316 | 135 | 128 | 106 | 111 | 83 | 108 | 75 |
| N | O | P | Q | ØR | S | T | U | V1 X-fori | V1' | a | ØX | YxZ | X-holes | ||
| 130 | 39 | G1''1/2 | 64 | 10 | 2.5 | 88 | M6x17 | M25x1.5 | M16x1.5 | 27° | 140 | M6x15 | 51°/171°/291° | ||
| Faza | A | A' | B | C | D | E | F | G | H | H' | J | K | L | M | |
| SC302SF0.7T | 3 | 284 | 316 | 270 | 45 | 205 | 230 | 316 | 135 | 128 | 106 | 111 | 83 | 108 | 75 |
| N | O | P | Q | ØR | S | T | U | V1 X-fori | V1' | a | ØX | YxZ | X-holes | ||
| 130 | 39 | G1''1/2 | 64 | 10 | 2.5 | 88 | M6x17 | M25x1.5 | M16x1.5 | 27° | 140 | M6x15 | 51°/171°/291° |
| Faza | A | A' | B | C | D | E | F | G | H | H' | J | K | L | M | |
| SC402SF1.6T | 3 | 322 | 324 | 315 | 58 | 225 | 255 | 401 | 191 | 154 | 153 | 128 | 95 | 130 | 73 |
| N | O | P | Q | ØR | S | T | U | V1 X-fori | V1' | a | ØX | YxZ | X-holes | ||
| 151 | 45 | G1"1/2 | 72 | 12 | 3 | 104 | M6x19 | M25x1.5 | M16x1.5 | 28° | 174 | M6x15 | 51°/171°/291° | ||
| Faza | A | A' | B | C | D | E | F | G | H | H' | J | K | L | M | |
| SC402SF2.2T | 3 | 322 | 324 | 315 | 58 | 225 | 255 | 401 | 191 | 154 | 153 | 128 | 95 | 130 | 73 |
| N | O | P | Q | ØR | S | T | U | V1 X-fori | V1' | a | ØX | YxZ | X-holes | ||
| 151 | 45 | G1"1/2 | 72 | 12 | 3 | 104 | M6x19 | M25x1.5 | M16x1.5 | 28° | 174 | M6x15 | 51°/171°/291° |
| Faza | A | A' | B | C | D | E | F | G | H | H' | J | K | L | M | |
| SC502SF3.0T | 3 | 372 | 411 | 371 | 60 | 260 | 295 | 465 | 190 | 175 | 144 | 135 | 115 | 155 | 98 |
| N | O | P | Q | ØR | S | T | U | V V' V1 V1' | a | ØX | YxZ | X-holes X-fori | |||
| 171 | 48 | G2" | 83 | 14 | 4 | 116 | M8x17 | 4xM 32x1.5 | 23.5° | 200 | M8x20 | 51°/171°/291° | |||
| Faza | A | A' | B | C | D | E | F | G | H | H' | J | K | L | M | |
| SC502SF4.0T | 3 | 372 | 411 | 371 | 60 | 260 | 295 | 499 | 224 | 175 | 144 | 135 | 115 | 155 | 98 |
| N | O | P | Q | ØR | S | T | U | V V' V1 V1' | a | ØX | YxZ | X-holes X-fori | |||
| 171 | 48 | G2" | 83 | 14 | 4 | 116 | M8x17 | 4xM 32x1.5 | 23.5° | 200 | M8x20 | 51°/171°/291° | |||
Wymiary wentylatora bocznokanałowego dwustopniowego SC602
kliknij w obrazek, aby powiększyć
| Faza | A | A' | B | C | D | E | F | G | H | J | K | L | M | |
| SC602SF4.0T | 3 | 426 | 426 | 410 | 154 | 290 | 326 | 526 | 209 | 197 | 135 | 140 | 180 | 205 |
| N | O | P | Q | ØR | S | U | V | V' | V1' | YxZ | X-holes X-fori | ØX | ||
| 192 | 197 | G2" | 83 | 15 | 4.5 | M8x17 | M32x1.5 | M32x1.5 | M32x1.5 | M10x20 | 51.5°/171.5°/291.3° | 240 | ||
| Faza | A | A' | B | C | D | E | F | G | H | J | K | L | M | |
| SC602SF5.5T | 3 | 426 | 426 | 410 | 154 | 290 | 326 | 560 | 226 | 197 | 135 | 140 | 180 | 205 |
| N | O | P | Q | ØR | S | U | V | V' | V1' | YxZ | X-holes X-fori | ØX | ||
| 192 | 197 | G2" | 83 | 15 | 4.5 | M8x17 | M32x1.5 | M32x1.5 | M32x1.5 | M10x20 | 51.5°/171.5°/291.3° | 240 |
Wymiary dwustopniowej pompy bocznokanałowej SC902SG
kliknij w obrazek, aby powiększyć
| Faza | A | A' | B | B' | C | D | E | F | F' | G | H | H' | J | K | |
| SC902SF5.5T | 3~ | 500 | 549 | 490 | 509 | 76 | 356 | 394 | 545 | 589 | 226 | 240 | 199 | 167 | 170 |
| L | M | N | N' | O | ØP | ØR | S | V | W | ØX | YxZ | X-holes X-fori | |||
| 217 | - | 236 | 84 | 65 | G2"1/2 | 15 | 6 | 4xM32x1.5 | 42 | 286 | M12x20 | 51.4°/120°/240° | |||
| Faza | A | A' | B | B' | C | D | E | F | F' | G | H | H' | J | K | |
| SC902SF7.5T | 3~ | 500 | 549 | 490 | 509 | 76 | 356 | 394 | 545 | 589 | 226 | 240 | 199 | 167 | 170 |
| L | M | N | N' | O | ØP | ØR | S | V | W | ØX | YxZ | X-holes X-fori | |||
| 217 | - | 236 | 84 | 65 | G2"1/2 | 15 | 6 | 4xM32x1.5 | 42 | 286 | M12x20 | 51.4°/120°/240° | |||
| Faza | A | A' | B | B' | C | D | E | F | F' | G | H | H' | J | K | |
| SC902SF11T | 3~ | 500 | 549 | 490 | 509 | 76 | 356 | 394 | 545 | 694 | 318 | 240 | 199 | 197 | 170 |
| L | M | N | N' | O | ØP | ØR | S | V | W | ØX | YxZ | X-holes X-fori | |||
| 217 | - | 212 | 84 | 105 | G2"1/2 | 15 | 6 | 4xM40x1.5 | 54 | 286 | M12x20 | 51.4°/120°/240° | |||
| Faza | A | A' | B | B' | C | D | E | F | F' | G | H | H' | J | K | |
| SC902SF15T | 3~ | 500 | 549 | 490 | 509 | 76 | 356 | 394 | 545 | 694 | 318 | 240 | 199 | 197 | 170 |
| L | M | N | N' | O | ØP | ØR | S | V | W | ØX | YxZ | X-holes X-fori | |||
| 217 | - | 212 | 84 | 105 | G2"1/2 | 15 | 6 | 4xM40x1.5 | 54 | 286 | M12x20 | 51.4°/120°/240° | |||
Wymiary bocznokanałowej dmuchawy dwustopniowej SC902PG
kliknij w obrazek, aby powiększyć
| Faza | A | A' | B | Bi | C | C' | D | E | F | F' | F'' | G | H | H' | J | |
| SC902PF12.5T | 3~ | 615 | 780 | 607 | 16 | 103.5 | 15 | 360 | 415 | 752 | 786 | 634 | 345 | 300 | 234 | 197 |
| K | M | N | O | ØP | Q | ØR | S | T | U | V | W | ØX | YxZ | X-holes X-fori | ||
| 533 | 39 | 230 | 92 | G4" | 150 | 15 | 21 | 117 | M12x30 | 4xM40x1.5 | 54 | 490 | M12x30 | 51.4°/120°/240° | ||
| Faza | A | A' | B | Bi | C | C' | D | E | F | F' | F'' | G | H | H' | J | |
| SC902PF16.5T | 3~ | 615 | 780 | 607 | 16 | 103.5 | 15 | 360 | 415 | 752 | 786 | 634 | 345 | 300 | 234 | 197 |
| K | M | N | O | ØP | Q | ØR | S | T | U | V | W | ØX | YxZ | X-holes X-fori | ||
| 533 | 39 | 230 | 92 | G4" | 150 | 15 | 21 | 117 | M12x30 | 4xM40x1.5 | 54 | 490 | M12x30 | 51.4°/120°/240° | ||
| Faza | A | A' | B | Bi | C | C' | D | E | F | F' | F'' | G | H | H' | J | |
| SC902PF20T | 3~ | 615 | 780 | 607 | 16 | 103.5 | 15 | 360 | 415 | 752 | 786 | 634 | 345 | 300 | 234 | 197 |
| K | M | N | O | ØP | Q | ØR | S | T | U | V | W | ØX | YxZ | X-holes X-fori | ||
| 533 | 39 | 230 | 92 | G4" | 150 | 15 | 21 | 117 | M12x30 | 4xM40x1.5 | 54 | 490 | M12x30 | 51.4°/120°/240° | ||
| Faza | A | A' | B | Bi | C | C' | D | E | F | F' | F'' | G | H | H' | J | |
| SC902PF25T | 3~ | 615 | 780 | 607 | 16 | 103.5 | 15 | 360 | 415 | 812 | 786 | 634 | 345 | 300 | 234 | 197 |
| K | M | N | O | ØP | Q | ØR | S | T | U | V | W | ØX | YxZ | X-holes X-fori | ||
| 533 | 39 | 230 | 92 | G4" | 150 | 15 | 21 | 117 | M12x30 | 4xM40x1.5 | 54 | 490 | M12x30 | 51.4°/120°/240° |

Opiekunem kategorii jest:
Jakub Gromkowski
Category Manager
E-mail: proznia@pneumat.com.pl
Biogram
Absolwent wydziału Mechaniczno-Energetycznego Politechniki Wrocławskiej. W pracy odpowiedzialny za dobór, testy oraz sprzedaż asortymentu z dziedziny techniki podciśnieniowej (pompy próżniowe, przyssawki, dmuchawy). Współtworzy nowe, dedykowane aplikacje podciśnieniowe. Prowadzi także szkolenia, audyty teoretyczne i praktyczne z tego zakresu. Prywatnie miłośnik czynnego uprawiania sportu oraz spędzania wolnego czasu w niebanalny sposób.

Opiekunem kategorii jest:
Jakub Gromkowski
Category Manager
E-mail: proznia@pneumat.com.pl
Absolwent wydziału Mechaniczno-Energetycznego Politechniki Wrocławskiej. W pracy odpowiedzialny za dobór, testy oraz sprzedaż asortymentu z dziedziny techniki podciśnieniowej (pompy próżniowe, przyssawki, dmuchawy). Współtworzy nowe, dedykowane aplikacje podciśnieniowe. Prowadzi także szkolenia, audyty teoretyczne i praktyczne z tego zakresu. Prywatnie miłośnik czynnego uprawiania sportu oraz spędzania wolnego czasu w niebanalny sposób.
Skontaktuj się z nami wybierając interesujący Cię region







